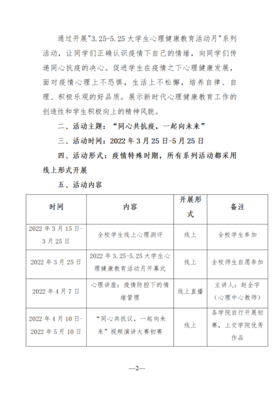
为全面提高大学生心理素质、促进其身心健康和谐发展,根据目前疫情防控形势,引导学生在疫情期间更好地学习、生活,结合欧博官网工作实际的开展,经研究,学工处大学生心理健康教育与咨询中心决定开展以“同心共抗疫,一起向未来”为主题的2022年“3.25-5.25大学生心理健康教育活动月”系列活动,因疫情防控需要,所有活动线上举行。

2022年3月25日晚七点"3.25-5.25大学生心理健康教育活动月"开幕式在线上成功举办。欧博官网心理中心全体教师、各二级学院心理督导员、辅导员教师、心理委员以及学生代表共300人参与。


开幕式在2021年心理健康教育活动月回顾视频中拉开帷幕,视频展示了2021年心理健康教育月在疫情期间开展的一系列心理相关活动及其重要成果。
随后,主持人宣布“3.25-5.25大学生心理健康教育活动月”正式开幕,并播放祝福视频。在精心制作的视频中,各二级学院的学生代表纷纷表达了对“同心共抗疫,一起向未来”为主题的心理健康教育活动月的祝愿与期待。
最后,大学生心理健康教育与咨询中心主任彭雷发表讲话。他指出同学们在疫情防控期间面对自身心理变化时要做到适度焦虑、少关注不明信息、规律作息、调节好情绪、放松身心坚持学习、积极配合做好防护,希望大家能够从疫情中学会成长,学会坚持,学会感恩。如果心理情况较严重无法自我排解,同学们可拨打援助电话87170147以及扫码预约的方式预约心理咨询,心理教师将为各位同学提供保密、专业的心理咨询服务。



开幕式中,彭雷主任还向全校师生介绍了本次心理健康教育活动月丰富的活动内容。心理健康教育活动月将于2022年3.25-5.25期间举行,大学生心理健康教育与咨询中心以“同心共抗疫,一起向未来”为主题开展各项活动,内容涵盖心理健康普测、网络心理知识竞赛、心理健康讲座、视频创意大赛等。围绕培育学生在疫情之下心理健康发展,面对疫情心理上不恐惧,生活上不松懈,积极乐观的好品质为目标。通过寓教于乐、针对性强的专题活动,宣传普及心理健康知识,引导学生树立心理保健意识,养成积极心理品质,强化积极正向和理性平和的良好心态。欧博abg游戏登录入口心理健康教育活动月期待你的加入!




希望通过开展“3.25-5.25大学生心理健康教育活动月”系列活动,能对同学们给予积极的指导,使同学们有一个健康积极的人生态度、更加正确地认识自我、全面发展,获得成长的人生启迪。欧博官网将持续关注学生心理健康工作,大学生心理健康教育与咨询中心将继续丰富心理工作内容、形式,提升心理工作水平,为师生提升心理“软实力”持续贡献力量。
信息来源:外国语学院 信息员:孙晓萍